國務院關于深化“證照分離”改革進一步激發市場主體發展活力的通知
國發〔2021〕7號
各省、自治區、直轄市人民政府,國務院各部委、各直屬機構:
開展“證照分離”改革,是落實黨中央、國務院重大決策部署,深化“放管服”改革、優化營商環境的重要舉措,對于正確處理政府和市場關系、加快完善社會主義市場經濟體制具有重大意義。為深化“證照分離”改革,進一步激發市場主體發展活力,國務院決定在全國范圍內推行“證照分離”改革全覆蓋,并在自由貿易試驗區加大改革試點力度。現就有關事項通知如下:
一、總體要求
(一)指導思想。以習近平新時代中國特色社會主義思想為指導,全面貫徹黨的十九大和十九屆二中、三中、四中、五中全會精神,持續深化“放管服”改革,統籌推進行政審批制度改革和商事制度改革,在更大范圍和更多行業推動照后減證和簡化審批,創新和加強事中事后監管,進一步優化營商環境、激發市場主體發展活力,加快構建以國內大循環為主體、國內國際雙循環相互促進的新發展格局。
(二)改革目標。自2021年7月1日起,在全國范圍內實施涉企經營許可事項全覆蓋清單管理,按照直接取消審批、審批改為備案、實行告知承諾、優化審批服務等四種方式分類推進審批制度改革,同時在自由貿易試驗區進一步加大改革試點力度,力爭2022年底前建立簡約高效、公正透明、寬進嚴管的行業準營規則,大幅提高市場主體辦事的便利度和可預期性。
二、大力推動照后減證和簡化審批
法律、行政法規、國務院決定設定(以下統稱中央層面設定)的涉企經營許可事項,在全國范圍內按照《中央層面設定的涉企經營許可事項改革清單(2021年全國版)》(見附件1)分類實施改革;在自由貿易試驗區增加實施《中央層面設定的涉企經營許可事項改革清單(2021年自由貿易試驗區版)》(見附件2)規定的改革試點舉措,自由貿易試驗區所在縣、不設區的市、市轄區的其他區域參照執行。省級人民政府可以在權限范圍內決定采取更大力度的改革舉措。地方性法規、地方政府規章設定(以下統稱地方層面設定)的涉企經營許可事項,由省級人民政府統籌確定改革方式。
(一)直接取消審批。為在外資外貿、工程建設、交通物流、中介服務等領域破解“準入不準營”問題,在全國范圍內取消68項涉企經營許可事項,在自由貿易試驗區試點取消14項涉企經營許可事項。取消審批后,企業(含個體工商戶、農民專業合作社,下同)取得營業執照即可開展經營,行政機關、企事業單位、行業組織等不得要求企業提供相關行政許可證件。
(二)審批改為備案。為在貿易流通、教育培訓、醫療、食品、金融等領域放開市場準入,在全國范圍內將15項涉企經營許可事項改為備案管理,在自由貿易試驗區試點將15項涉企經營許可事項改為備案管理。審批改為備案后,原則上實行事后備案,企業取得營業執照即可開展經營;確需事前備案的,企業完成備案手續即可開展經營。企業按規定提交備案材料的,有關主管部門應當當場辦理備案手續,不得作出不予備案的決定。
(三)實行告知承諾。為在農業、制造業、生產服務、生活消費、電信、能源等領域大幅簡化準入審批,在全國范圍內對37項涉企經營許可事項實行告知承諾,在自由貿易試驗區試點對40項涉企經營許可事項實行告知承諾。實行告知承諾后,有關主管部門要依法列出可量化可操作、不含兜底條款的經營許可條件,明確監管規則和違反承諾后果,一次性告知企業。對因企業承諾可以減省的審批材料,不再要求企業提供;對可在企業領證后補交的審批材料,實行容缺辦理、限期補交。對企業自愿作出承諾并按要求提交材料的,要當場作出審批決定。對通過告知承諾取得許可的企業,有關主管部門要加強事中事后監管,確有必要的可以開展全覆蓋核查。發現企業不符合許可條件的,要依法調查處理,并將失信違法行為記入企業信用記錄,依法依規實施失信懲戒。有關主管部門要及時將企業履行承諾情況納入信用記錄,并歸集至全國信用信息共享平臺。
(四)優化審批服務。對“重要工業產品(除食品相關產品、化肥外)生產許可證核發”等15項涉企經營許可事項,下放審批權限,便利企業就近辦理。對“保安服務許可證核發”等256項涉企經營許可事項,精簡許可條件和審批材料,減輕企業辦事負擔。對“會計師事務所設立審批”等140項涉企經營許可事項,優化審批流程,壓減審批時限,提高審批效率。對“海關監管貨物倉儲審批”等18項設定了許可證件有效期限的涉企經營許可事項,取消或者延長許可證件有效期限,方便企業持續經營。對“互聯網上網服務營業場所經營單位設立審批”等13項設定了許可數量限制的涉企經營許可事項,取消數量限制,或者合理放寬數量限制并定期公布總量控制條件、企業存量、申請排序等情況,鼓勵企業有序競爭。同時,各地區、各部門要積極回應企業關切,探索優化審批服務的創新舉措。
三、強化改革系統集成和協同配套
(一)實施涉企經營許可事項清單管理。按照全覆蓋要求,將全部涉企經營許可事項納入清單管理,并逐項確定改革方式、具體改革舉措和加強事中事后監管措施。清單實行分級管理,國務院審改辦負責組織編制中央層面設定的涉企經營許可事項清單,省級審改工作機構負責組織編制地方層面設定的涉企經營許可事項清單。清單要動態調整更新并向社會公布,接受社會監督。清單之外,一律不得限制企業進入相關行業開展經營。各地區、各部門要對清單之外限制企業進入特定行業開展經營的管理事項進行全面自查清理,對實施變相審批造成市場分割或者加重企業負擔的行為,要嚴肅督查整改并追究責任。
(二)深化商事登記制度改革。持續推進“先照后證”改革,推動將保留的登記注冊前置許可改為后置。開展經營范圍規范化登記,市場監管部門牽頭編制經營范圍規范目錄,為企業自主選擇經營范圍提供服務。經營范圍規范目錄要根據新產業、新業態的發展及時調整更新。市場監管部門應當告知企業需要辦理的涉企經營許可事項,并及時將有關企業登記注冊信息推送至有關主管部門。企業超經營范圍開展非許可類經營活動的,市場監管部門不予處罰。有關主管部門不得以企業登記的經營范圍為由,限制其辦理涉企經營許可事項或者其他政務服務事項。在自由貿易試驗區試點商事主體登記確認制改革,最大程度尊重企業登記注冊自主權。
(三)推進電子證照歸集運用。國務院有關部門要制定完善電子證照有關標準、規范和樣式,2022年底前全面實現涉企證照電子化。要強化電子證照信息跨層級、跨地域、跨部門共享,有關主管部門應當及時將電子證照歸集至全國一體化政務服務平臺、全國信用信息共享平臺、國家企業信用信息公示系統,有關平臺和系統要加快建設全國統一、實時更新、權威可靠的企業電子證照庫。要加強電子證照運用,實現跨地域、跨部門互認互信,在政務服務、商業活動等場景普遍推廣企業電子亮照亮證。凡是通過電子證照可以獲取的信息,一律不再要求企業提供相應材料。
四、創新和加強事中事后監管
(一)適應改革要求明確監管責任。要落實放管結合、并重要求,按照“誰審批、誰監管,誰主管、誰監管”原則,切實履行監管職責,堅決糾正“以批代管”、“不批不管”問題,防止出現監管真空。直接取消審批、審批改為備案的,由原審批部門依法承擔監管職責。實行告知承諾、優化審批服務的,由審批部門負責依法監管持證經營企業、查處無證經營行為。實行相對集中行政許可權改革或者綜合行政執法改革的地區,按照省級人民政府制定的改革方案確定監管職責、健全審管銜接機制。堅持政府主導、企業自治、行業自律、社會監督,壓實企業主體責任,支持行業協會提升自律水平,鼓勵新聞媒體、從業人員、消費者、中介機構等發揮監督作用,健全多元共治、互為支撐的協同監管格局。
(二)根據改革方式健全監管規則。國務院有關部門要根據涉企經營許可事項的改革方式,分領域制定全國統一、簡明易行的監管規則,建立健全技術、安全、質量、產品、服務等方面的國家標準,為監管提供明確指引。直接取消審批的,有關主管部門要及時掌握新設企業情況,納入監管范圍,依法實施監管。審批改為備案的,要督促有關企業按規定履行備案手續,對未按規定備案或者提交虛假備案材料的要依法調查處理。實行告知承諾的,要重點對企業履行承諾情況進行檢查,發現違反承諾的要責令限期整改,逾期不整改或者整改后仍未履行承諾的要依法撤銷相關許可,構成違法的要依法予以處罰。下放審批權限的,要同步調整優化監管層級,實現審批監管權責統一。
(三)結合行業特點完善監管方法。對一般行業、領域,全面推行“雙隨機、一公開”監管,根據企業信用風險分類結果實施差異化監管措施,持續推進常態化跨部門聯合抽查。對直接涉及公共安全和人民群眾生命健康等特殊行業、重點領域,落實全覆蓋重點監管,強化全過程質量管理,守牢安全底線。要充分發揮信用監管基礎性作用,建立企業信用與自然人信用掛鉤機制,依法依規實施失信懲戒。要建立健全嚴重違法責任企業及相關人員行業禁入制度,增強監管威懾力。對新技術、新產業、新業態、新模式等實行包容審慎監管,量身定制監管模式,對輕微違法行為依法從輕、減輕或者免予行政處罰。深入推進“互聯網+監管”,探索智慧監管,加強監管數據共享,運用大數據、物聯網、人工智能等手段精準預警風險隱患。
五、采取有力措施確保改革落地見效
(一)健全改革工作機制。國務院推進政府職能轉變和“放管服”改革協調小組負責統籌領導全國“證照分離”改革工作。國務院辦公廳、市場監管總局、司法部牽頭負責推進改革,做好調查研究、政策解讀、協調指導、督促落實、法治保障、總結評估等工作。商務部負責指導各自由貿易試驗區做好“證照分離”改革與對外開放政策的銜接。省級人民政府對本地區改革工作負總責,要建立健全審改、市場監管、司法行政、商務(自貿辦)等部門牽頭,各部門分工負責的工作機制,強化責任落實,扎實推進改革。
(二)加強改革法治保障。要堅持重大改革于法有據,依照法定程序推動改革。配合在全國范圍內推行的改革舉措,推動修改法律、行政法規有關規定。在自由貿易試驗區配合相關改革試點舉措,根據全國人民代表大會常務委員會授權決定暫時調整適用《中華人民共和國會計法》等7部法律有關規定,暫時調整適用《互聯網上網服務營業場所管理條例》等13部行政法規有關規定(見附件3)。國務院有關部門和地方人民政府要根據法律、行政法規的調整情況,對規章、規范性文件作相應調整,建立與改革要求相適應的管理制度。2022年底前,國務院有關部門要組織對暫時調整適用法律、行政法規有關規定情況開展中期評估。
(三)抓好改革實施工作。國務院有關部門要制定實施方案,對中央層面設定的涉企經營許可事項逐項細化改革舉措,并向社會公布。各省、自治區、直轄市人民政府要制定本地區改革實施方案,以省為單位編制地方層面設定的涉企經營許可事項改革清單,并向社會公布。各地區、各部門要做好改革政策工作培訓和宣傳解讀,調整優化業務流程,修訂完善工作規則和服務指南,改造升級信息系統,確保改革措施全面落實、企業充分享受改革紅利。
本通知實施中的重大問題,省級人民政府、國務院有關部門要及時向國務院請示報告。
附件:1.中央層面設定的涉企經營許可事項改革清單(2021年全國版)
2.中央層面設定的涉企經營許可事項改革清單(2021年自由貿易試驗區版)
3.國務院決定在自由貿易試驗區暫時調整適用行政法規有關規定目錄
國務院
2021年5月19日
附件1
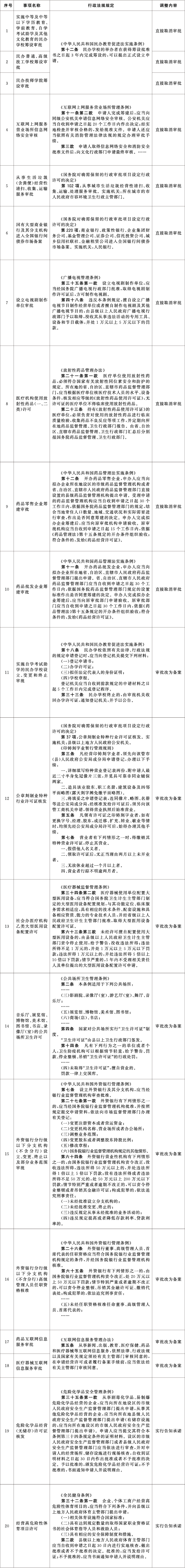
中央層面設定的涉企經營許可事項改革清單(2021年全國版)
(共523項)










附件2
中央層面設定的涉企經營許可事項改革清單(2021年自由貿易試驗區版)
(共69項)

附件3
國務院決定在自由貿易試驗區暫時調整適用行政法規有關規定目錄

(來源:中華人民共和國中央人民政府網)
